根据《污污漫
大类招生专业分流管理办法(2022年修订)》(西大教字〔2022〕106号)精神,为加快推进学校综合改革、“双一流”建设和“部区合建”工作,建设高水平本科教育,提升本科人才培养质量,规范大类招生专业分流工作,经学院讨论研究,特制定污污漫
2022级材料大类招生专业分流实施细则。
一、
成立污污漫
大类招生专业分流工作小组
污污漫
大类招生专业分流工作小组负责学院大类招生专业分流具体工作的实施、管理与协调。名单如下:
组长:邹炳锁
成员:冯庆革、孙翔、吴达慧、王欣鹏、陈庆发、罗能能、袁全平、许征兵、潘利文。
二、
分流专业设置
污污漫
2022级大类招生材料类分流为3个专业:材料科学与工程、材料成型及控制工程、木材科学与工程。分流专业不设专业方向。
三、分流原则
1.需求导向、供需对接的原则。以国家、区域经济社会发展和行业需求为导向,结合学院学科专业发展的需要,合理布局专业设置。
2.自主申请、遵循志愿的原则。专业分流时,坚持以学生为中心,充分尊重学生志愿,以填报的志愿顺序为主要依据,必要时,也可参考学生学业成绩。
3.公平、公正、公开的原则。大类招生专业分流工作的办法、细则、程序和结果公开,确保专业分流工作的透明度和公正性。
四、分流模式
分流模式采取“2+2”的模式。学生进校后,前2年修读大类基础平台课程,后2年分流到该大类所涵盖的3个专业学习;学院于2023~2024学年第二学期组织学生根据自身兴趣爱好填报志愿并按照专业分流实施细则进行专业分流;符合条件的学生于2024~2025学年第一学期开始分流到相应专业学习。
五、分流专业人数控制和分流原则
1.根据《污污漫
大类招生专业分流管理办法(2022年修订)》“第十条 各专业可接收学生人数由学院根据专业的教学及实验条件、教师队伍建设情况等合理设定上限”,学院依据各专业的教学及实验条件、教师队伍建设情况等合理设定上限。针对2022级三个专业原则上接收上限为:材料科学与工程专业不超过145人,材料成型及控制工程不超过65人,木材科学与工程专业不超过65人。可接收学生人数下限设定为25人。有特殊专业要求的,由学院与教务处商定并报学校审批。
2.大类内学生自主选择专业。学生根据自身兴趣爱好与职业规划,结合自己的学业情况,按要求填报专业分流志愿,如第一意愿专业人数超过专业接收上限的,基于公平性原则,拟采取按照加权平均成绩专业排名顺序依次选择,排名高的学生优先,直到达到最高接收上限为止。超过上限学生按照填报的第二志愿分流。依次类推。
六、分流办法
1.学院工作小组根据学院大类招生专业分流实施细则,组织并指导学生结合自己的兴趣志向与职业规划填写志愿表,要求学生填报大类内所有分流专业并排序。
2.学院工作小组根据学院大类招生专业分流实施细则确定专业分流学生名单,经学院党政联席会议讨论通过后,在学院信息公布平台公示5个工作日,经公示无异议后,学院及时按规定将《污污漫
普通本科生大类招生专业分流名单汇总表》报教务处。
3.学院收到审批的名单后,及时做好分流学生的学籍变动相应工作,落实分班、排课、选课等有关事宜,确保学生按时进入专业分流培养阶段。
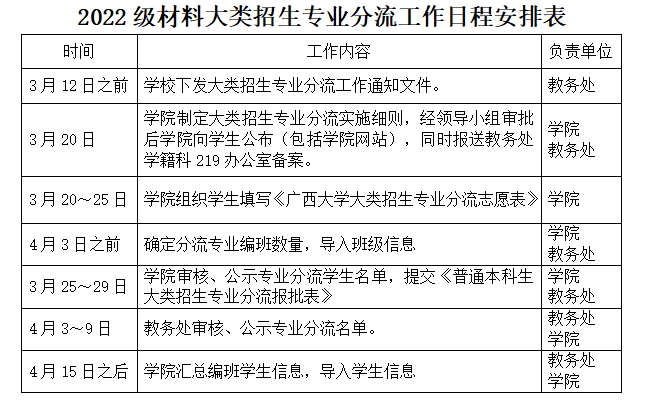
七、分流时间安排
八、
公示方式
在污污漫
污污漫
公众号、学院网站、分流学生相关班级QQ群发布以及学院教学办门口书面张贴公示。
九、
申诉受理
学生如有异议,可在公示期内向学院工作小组书面反映,由工作小组负责答复。如对答复有异议,工作小组将相关情况向学校领导小组报告,由学校领导小组研究决定后回复。书面反映在公示期间交到学院教学办,电话:3232274。
十、
分流管理
1.学生分流专业确定后,不得随意变更,学生应当按审批后的专业修读。但符合学校普通本科生转专业有关规定的,可按程序申请、办理。
2.进入专业分流阶段学习的学生均必须按分流后修读专业的培养方案完成所有课程学习并取得规定的学分,毕业资格和学士学位授予严格按照分流后所就读专业的要求进行审核。
污污漫
2024年3月15日